危险化学品重大危险源监督管理暂行规定
(2011年8月5日国家安全生产监督管理总局令第40号公布,自2011年12月1日起施行;根据2015年5月27日国家安全生产监督管理总局令第79号修正)
第一章 总 则
第一条 为了加强危险化学品重大危险源的安全监督管理,防止和减少危险化学品事故的发生,保障人民群众生命财产安全,根据《中华人民共和国安全生产法》和《危险化学品安全管理条例》等有关法律、行政法规,制定本规定。
第二条 从事危险化学品生产、储存、使用和经营的单位(以下统称危险化学品单位)的危险化学品重大危险源的辨识、评估、登记建档、备案、核销及其监督管理,适用本规定。
城镇燃气、用于国防科研生产的危险化学品重大危险源以及港区内危险化学品重大危险源的安全监督管理,不适用本规定。
第三条 本规定所称危险化学品重大危险源(以下简称重大危险源),是指按照《危险化学品重大危险源辨识》(GB18218)标准辨识确定,生产、储存、使用或者搬运危险化学品的数量等于或者超过临界量的单元(包括场所和设施)。
第四条 危险化学品单位是本单位重大危险源安全管理的责任主体,其主要负责人对本单位的重大危险源安全管理工作负责,并保证重大危险源安全生产所必需的安全投入。
第五条 重大危险源的安全监督管理实行属地监管与分级管理相结合的原则。
县级以上地方人民政府安全生产监督管理部门按照有关法律、法规、标准和本规定,对本辖区内的重大危险源实施安全监督管理。
第六条 国家鼓励危险化学品单位采用有利于提高重大危险源安全保障水平的先进适用的工艺、技术、设备以及自动控制系统,推进安全生产监督管理部门重大危险源安全监管的信息化建设。
第二章 辨识与评估
第七条 危险化学品单位应当按照《危险化学品重大危险源辨识》标准,对本单位的危险化学品生产、经营、储存和使用装置、设施或者场所进行重大危险源辨识,并记录辨识过程与结果。
第八条 危险化学品单位应当对重大危险源进行安全评估并确定重大危险源等级。危险化学品单位可以组织本单位的注册安全工程师、技术人员或者聘请有关专家进行安全评估,也可以委托具有相应资质的安全评价机构进行安全评估。
依照法律、行政法规的规定,危险化学品单位需要进行安全评价的,重大危险源安全评估可以与本单位的安全评价一起进行,以安全评价报告代替安全评估报告,也可以单独进行重大危险源安全评估。
重大危险源根据其危险程度,分为一级、二级、三级和四级,一级为最高级别。重大危险源分级方法由本规定附件1列示。
第九条 重大危险源有下列情形之一的,应当委托具有相应资质的安全评价机构,按照有关标准的规定采用定量风险评价方法进行安全评估,确定个人和社会风险值:
(一)构成一级或者二级重大危险源,且毒性气体实际存在(在线)量与其在《危险化学品重大危险源辨识》中规定的临界量比值之和大于或等于1的;
(二)构成一级重大危险源,且爆炸品或液化易燃气体实际存在(在线)量与其在《危险化学品重大危险源辨识》中规定的临界量比值之和大于或等于1的。
第十条 重大危险源安全评估报告应当客观公正、数据准确、内容完整、结论明确、措施可行,并包括下列内容:
(一)评估的主要依据;
(二)重大危险源的基本情况;
(三)事故发生的可能性及危害程度;
(四)个人风险和社会风险值(仅适用定量风险评价方法);
(五)可能受事故影响的周边场所、人员情况;
(六)重大危险源辨识、分级的符合性分析;
(七)安全管理措施、安全技术和监控措施;
(八)事故应急措施;
(九)评估结论与建议。
危险化学品单位以安全评价报告代替安全评估报告的,其安全评价报告中有关重大危险源的内容应当符合本条第一款规定的要求。
第十一条 有下列情形之一的,危险化学品单位应当对重大危险源重新进行辨识、安全评估及分级:
(一)重大危险源安全评估已满三年的;
(二)构成重大危险源的装置、设施或者场所进行新建、改建、扩建的;
(三)危险化学品种类、数量、生产、使用工艺或者储存方式及重要设备、设施等发生变化,影响重大危险源级别或者风险程度的;
(四)外界生产安全环境因素发生变化,影响重大危险源级别和风险程度的;
(五)发生危险化学品事故造成人员死亡,或者10人以上受伤,或者影响到公共安全的;
(六)有关重大危险源辨识和安全评估的国家标准、行业标准发生变化的。
第三章 安全管理
第十二条 危险化学品单位应当建立完善重大危险源安全管理规章制度和安全操作规程,并采取有效措施保证其得到执行。
第十三条 危险化学品单位应当根据构成重大危险源的危险化学品种类、数量、生产、使用工艺(方式)或者相关设备、设施等实际情况,按照下列要求建立健全安全监测监控体系,完善控制措施:
(一)重大危险源配备温度、压力、液位、流量、组份等信息的不间断采集和监测系统以及可燃气体和有毒有害气体泄漏检测报警装置,并具备信息远传、连续记录、事故预警、信息存储等功能;一级或者二级重大危险源,具备紧急停车功能。记录的电子数据的保存时间不少于30天;
(二)重大危险源的化工生产装置装备满足安全生产要求的自动化控制系统;一级或者二级重大危险源,装备紧急停车系统;
(三)对重大危险源中的毒性气体、剧毒液体和易燃气体等重点设施,设置紧急切断装置;毒性气体的设施,设置泄漏物紧急处置装置。涉及毒性气体、液化气体、剧毒液体的一级或者二级重大危险源,配备独立的安全仪表系统(SIS);
(四)重大危险源中储存剧毒物质的场所或者设施,设置视频监控系统;
(五)安全监测监控系统符合国家标准或者行业标准的规定。
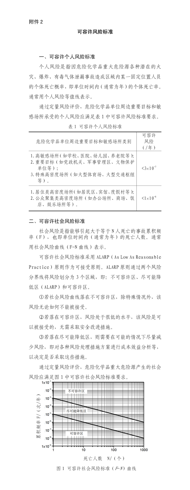
第十四条 通过定量风险评价确定的重大危险源的个人和社会风险值,不得超过本规定附件2列示的个人和社会可容许风险限值标准。
超过个人和社会可容许风险限值标准的,危险化学品单位应当采取相应的降低风险措施。
第十五条 危险化学品单位应当按照国家有关规定,定期对重大危险源的安全设施和安全监测监控系统进行检测、检验,并进行经常性维护、保养,保证重大危险源的安全设施和安全监测监控系统有效、可靠运行。维护、保养、检测应当作好记录,并由有关人员签字。
第十六条 危险化学品单位应当明确重大危险源中关键装置、重点部位的责任人或者责任机构,并对重大危险源的安全生产状况进行定期检查,及时采取措施消除事故隐患。事故隐患难以立即排除的,应当及时制定治理方案,落实整改措施、责任、资金、时限和预案。
第十七条 危险化学品单位应当对重大危险源的管理和操作岗位人员进行安全操作技能培训,使其了解重大危险源的危险特性,熟悉重大危险源安全管理规章制度和安全操作规程,掌握本岗位的安全操作技能和应急措施。
第十八条 危险化学品单位应当在重大危险源所在场所设置明显的安全警示标志,写明紧急情况下的应急处置办法。
第十九条 危险化学品单位应当将重大危险源可能发生的事故后果和应急措施等信息,以适当方式告知可能受影响的单位、区域及人员。
第二十条 危险化学品单位应当依法制定重大危险源事故应急预案,建立应急救援组织或者配备应急救援人员,配备必要的防护装备及应急救援器材、设备、物资,并保障其完好和方便使用;配合地方人民政府安全生产监督管理部门制定所在地区涉及本单位的危险化学品事故应急预案。
对存在吸入性有毒、有害气体的重大危险源,危险化学品单位应当配备便携式浓度检测设备、空气呼吸器、化学防护服、堵漏器材等应急器材和设备;涉及剧毒气体的重大危险源,还应当配备两套以上(含本数)气密型化学防护服;涉及易燃易爆气体或者易燃液体蒸气的重大危险源,还应当配备一定数量的便携式可燃气体检测设备。
第二十一条 危险化学品单位应当制定重大危险源事故应急预案演练计划,并按照下列要求进行事故应急预案演练:
(一)对重大危险源专项应急预案,每年至少进行一次;
(二)对重大危险源现场处置方案,每半年至少进行一次。
应急预案演练结束后,危险化学品单位应当对应急预案演练效果进行评估,撰写应急预案演练评估报告,分析存在的问题,对应急预案提出修订意见,并及时修订完善。
第二十二条 危险化学品单位应当对辨识确认的重大危险源及时、逐项进行登记建档。
重大危险源档案应当包括下列文件、资料:
(一)辨识、分级记录;
(二)重大危险源基本特征表;
(三)涉及的所有化学品安全技术说明书;
(四)区域位置图、平面布置图、工艺流程图和主要设备一览表;
(五)重大危险源安全管理规章制度及安全操作规程;
(六)安全监测监控系统、措施说明、检测、检验结果;
(七)重大危险源事故应急预案、评审意见、演练计划和评估报告;
(八)安全评估报告或者安全评价报告;
(九)重大危险源关键装置、重点部位的责任人、责任机构名称;
(十)重大危险源场所安全警示标志的设置情况;
(十一)其他文件、资料。
第二十三条 危险化学品单位在完成重大危险源安全评估报告或者安全评价报告后15日内,应当填写重大危险源备案申请表,连同本规定第二十二条规定的重大危险源档案材料(其中第二款第五项规定的文件资料只需提供清单),报送所在地县级人民政府安全生产监督管理部门备案。
县级人民政府安全生产监督管理部门应当每季度将辖区内的一级、二级重大危险源备案材料报送至设区的市级人民政府安全生产监督管理部门。设区的市级人民政府安全生产监督管理部门应当每半年将辖区内的一级重大危险源备案材料报送至省级人民政府安全生产监督管理部门。
重大危险源出现本规定第十一条所列情形之一的,危险化学品单位应当及时更新档案,并向所在地县级人民政府安全生产监督管理部门重新备案。
第二十四条 危险化学品单位新建、改建和扩建危险化学品建设项目,应当在建设项目竣工验收前完成重大危险源的辨识、安全评估和分级、登记建档工作,并向所在地县级人民政府安全生产监督管理部门备案。
第四章 监督检查
第二十五条 县级人民政府安全生产监督管理部门应当建立健全危险化学品重大危险源管理制度,明确责任人员,加强资料归档。
第二十六条 县级人民政府安全生产监督管理部门应当在每年1月15日前,将辖区内上一年度重大危险源的汇总信息报送至设区的市级人民政府安全生产监督管理部门。设区的市级人民政府安全生产监督管理部门应当在每年1月31日前,将辖区内上一年度重大危险源的汇总信息报送至省级人民政府安全生产监督管理部门。省级人民政府安全生产监督管理部门应当在每年2月15日前,将辖区内上一年度重大危险源的汇总信息报送至国家安全生产监督管理总局。
第二十七条 重大危险源经过安全评价或者安全评估不再构成重大危险源的,危险化学品单位应当向所在地县级人民政府安全生产监督管理部门申请核销。
申请核销重大危险源应当提交下列文件、资料:
(一)载明核销理由的申请书;
(二)单位名称、法定代表人、住所、联系人、联系方式;
(三)安全评价报告或者安全评估报告。
第二十八条 县级人民政府安全生产监督管理部门应当自收到申请核销的文件、资料之日起30日内进行审查,符合条件的,予以核销并出具证明文书;不符合条件的,说明理由并书面告知申请单位。必要时,县级人民政府安全生产监督管理部门应当聘请有关专家进行现场核查。
第二十九条 县级人民政府安全生产监督管理部门应当每季度将辖区内一级、二级重大危险源的核销材料报送至设区的市级人民政府安全生产监督管理部门。设区的市级人民政府安全生产监督管理部门应当每半年将辖区内一级重大危险源的核销材料报送至省级人民政府安全生产监督管理部门。
第三十条 县级以上地方各级人民政府安全生产监督管理部门应当加强对存在重大危险源的危险化学品单位的监督检查,督促危险化学品单位做好重大危险源的辨识、安全评估及分级、登记建档、备案、监测监控、事故应急预案编制、核销和安全管理工作。
首次对重大危险源的监督检查应当包括下列主要内容:
(一)重大危险源的运行情况、安全管理规章制度及安全操作规程制定和落实情况;
(二)重大危险源的辨识、分级、安全评估、登记建档、备案情况;
(三)重大危险源的监测监控情况;
(四)重大危险源安全设施和安全监测监控系统的检测、检验以及维护保养情况;
(五)重大危险源事故应急预案的编制、评审、备案、修订和演练情况;
(六)有关从业人员的安全培训教育情况;
(七)安全标志设置情况;
(八)应急救援器材、设备、物资配备情况;
(九)预防和控制事故措施的落实情况。
安全生产监督管理部门在监督检查中发现重大危险源存在事故隐患的,应当责令立即排除;重大事故隐患排除前或者排除过程中无法保证安全的,应当责令从危险区域内撤出作业人员,责令暂时停产停业或者停止使用;重大事故隐患排除后,经安全生产监督管理部门审查同意,方可恢复生产经营和使用。
第三十一条 县级以上地方各级人民政府安全生产监督管理部门应当会同本级人民政府有关部门,加强对工业(化工)园区等重大危险源集中区域的监督检查,确保重大危险源与周边单位、居民区、人员密集场所等重要目标和敏感场所之间保持适当的安全距离。
第五章 法律责任
第三十二条 危险化学品单位有下列行为之一的,由县级以上人民政府安全生产监督管理部门责令限期改正,可以处10万元以下的罚款;逾期未改正的,责令停产停业整顿,并处10万元以上20万元以下的罚款,对其直接负责的主管人员和其他直接责任人员处2万元以上5万元以下的罚款;构成犯罪的,依照刑法有关规定追究刑事责任:
(一)未按照本规定要求对重大危险源进行安全评估或者安全评价的;
(二)未按照本规定要求对重大危险源进行登记建档的;
(三)未按照本规定及相关标准要求对重大危险源进行安全监测监控的;
(四)未制定重大危险源事故应急预案的。
第三十三条 危险化学品单位有下列行为之一的,由县级以上人民政府安全生产监督管理部门责令限期改正,可以处5万元以下的罚款;逾期未改正的,处5万元以上20万元以下的罚款,对其直接负责的主管人员和其他直接责任人员处1万元以上2万元以下的罚款;情节严重的,责令停产停业整顿;构成犯罪的,依照刑法有关规定追究刑事责任:
(一)未在构成重大危险源的场所设置明显的安全警示标志的;
(二)未对重大危险源中的设备、设施等进行定期检测、检验的。
第三十四条 危险化学品单位有下列情形之一的,由县级以上人民政府安全生产监督管理部门给予警告,可以并处5000元以上3万元以下的罚款:
(一)未按照标准对重大危险源进行辨识的;
(二)未按照本规定明确重大危险源中关键装置、重点部位的责任人或者责任机构的;
(三)未按照本规定建立应急救援组织或者配备应急救援人员,以及配备必要的防护装备及器材、设备、物资,并保障其完好的;
(四)未按照本规定进行重大危险源备案或者核销的;
(五)未将重大危险源可能引发的事故后果、应急措施等信息告知可能受影响的单位、区域及人员的;
(六)未按照本规定要求开展重大危险源事故应急预案演练的。
第三十五条 危险化学品单位未按照本规定对重大危险源的安全生产状况进行定期检查,采取措施消除事故隐患的,责令立即消除或者限期消除;危险化学品单位拒不执行的,责令停产停业整顿,并处10万元以上20万元以下的罚款,对其直接负责的主管人员和其他直接责任人员处2万元以上5万元以下的罚款。
第三十六条 承担检测、检验、安全评价工作的机构,出具虚假证明的,没收违法所得;违法所得在10万元以上的,并处违法所得2倍以上5倍以下的罚款;没有违法所得或者违法所得不足10万元的,单处或者并处10万元以上20万元以下的罚款;对其直接负责的主管人员和其他直接责任人员处2万元以上5万元以下的罚款;给他人造成损害的,与危险化学品单位承担连带赔偿责任;构成犯罪的,依照刑法有关规定追究刑事责任。
对有前款违法行为的机构,依法吊销其相应资质。
第六章 附 则
第三十七条 本规定自2011年12月1日起施行。
附件:1.危险化学品重大危险源分级方法
2.可容许风险标准


国家安全生产监督管理总局发布