安全评价检测检验机构管理办法
(2019年3月20日应急管理部令第1号公布,自2019年5月1日起施行)
第一章 总 则
第一条 为了加强安全评价机构、安全生产检测检验机构(以下统称安全评价检测检验机构)的管理,规范安全评价、安全生产检测检验行为,依据《中华人民共和国安全生产法》《中华人民共和国行政许可法》等有关规定,制定本办法。
第二条 在中华人民共和国领域内申请安全评价检测检验机构资质,从事法定的安全评价、检测检验服务(附件1),以及应急管理部门、煤矿安全生产监督管理部门实施安全评价检测检验机构资质认可和监督管理适用本办法。
从事海洋石油天然气开采的安全评价检测检验机构的管理办法,另行制定。
第三条 国务院应急管理部门负责指导全国安全评价检测检验机构管理工作,建立安全评价检测检验机构信息查询系统,完善安全评价、检测检验标准体系。
省级人民政府应急管理部门、煤矿安全生产监督管理部门(以下统称资质认可机关)按照各自的职责,分别负责安全评价检测检验机构资质认可和监督管理工作。
设区的市级人民政府、县级人民政府应急管理部门、煤矿安全生产监督管理部门按照各自的职责,对安全评价检测检验机构执业行为实施监督检查,并对发现的违法行为依法实施行政处罚。
第四条 安全评价检测检验机构及其从业人员应当依照法律、法规、规章、标准,遵循科学公正、独立客观、安全准确、诚实守信的原则和执业准则,独立开展安全评价和检测检验,并对其作出的安全评价和检测检验结果负责。
第五条 国家支持发展安全评价、检测检验技术服务的行业组织,鼓励有关行业组织建立安全评价检测检验机构信用评定制度,健全技术服务能力评定体系,完善技术仲裁工作机制,强化行业自律,规范执业行为,维护行业秩序。
第二章 资质认可
第六条 申请安全评价机构资质应当具备下列条件:
(一)独立法人资格,固定资产不少于八百万元;
(二)工作场所建筑面积不少于一千平方米,其中档案室不少于一百平方米,设施、设备、软件等技术支撑条件满足工作需求;
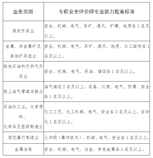
(三)承担矿山、金属冶炼、危险化学品生产和储存、烟花爆竹等业务范围安全评价的机构,其专职安全评价师不低于本办法规定的配备标准(附件1);
(四)承担单一业务范围的安全评价机构,其专职安全评价师不少于二十五人;每增加一个行业(领域),按照专业配备标准至少增加五名专职安全评价师;专职安全评价师中,一级安全评价师比例不低于百分之二十,一级和二级安全评价师的总数比例不低于百分之五十,且中级及以上注册安全工程师比例不低于百分之三十;
(五)健全的内部管理制度和安全评价过程控制体系;
(六)法定代表人出具知悉并承担安全评价的法律责任、义务、权利和风险的承诺书;
(七)配备专职技术负责人和过程控制负责人;专职技术负责人具有一级安全评价师职业资格,并具有与所开展业务相匹配的高级专业技术职称,在本行业领域工作八年以上;专职过程控制负责人具有安全评价师职业资格;
(八)正常运行并可以供公众查询机构信息的网站;
(九)截至申请之日三年内无重大违法失信记录;
(十)法律、行政法规规定的其他条件。
第七条 申请安全生产检测检验机构资质应当具备下列条件:
(一)独立法人资格,固定资产不少于一千万元;
(二)工作场所建筑面积不少于一千平方米,有与从事安全生产检测检验相适应的设施、设备和环境,检测检验设施、设备原值不少于八百万元;
(三)承担单一业务范围的安全生产检测检验机构,其专业技术人员不少于二十五人;每增加一个行业(领域),至少增加五名专业技术人员;专业技术人员中,中级及以上注册安全工程师比例不低于百分之三十,中级及以上技术职称比例不低于百分之五十,且高级技术职称人员比例不低于百分之二十五;
(四)专业技术人员具有与承担安全生产检测检验相适应的专业技能,以及在本行业领域工作两年以上;
(五)法定代表人出具知悉并承担安全生产检测检验的法律责任、义务、权利和风险的承诺书;
(六)主持安全生产检测检验工作的负责人、技术负责人、质量负责人具有高级技术职称,在本行业领域工作八年以上;
(七)符合安全生产检测检验机构能力通用要求等相关标准和规范性文件规定的文件化管理体系;
(八)正常运行并可以供公众查询机构信息的网站;
(九)截至申请之日三年内无重大违法失信记录;
(十)法律、行政法规规定的其他条件。
第八条 下列机构不得申请安全评价检测检验机构资质:
(一)本办法第三条规定部门所属的事业单位及其出资设立的企业法人;
(二)本办法第三条规定部门主管的社会组织及其出资设立的企业法人;
(三)本条第一项、第二项中的企业法人出资设立(含控股、参股)的企业法人。
第九条 符合本办法第六条、第七条规定条件的申请人申请安全评价检测检验机构资质的,应当将申请材料报送其注册地的资质认可机关。
申请材料清单目录由国务院应急管理部门另行规定。
第十条 资质认可机关自收到申请材料之日起五个工作日内,对材料齐全、符合规定形式的申请,应当予以受理,并出具书面受理文书;对材料不齐全或者不符合规定形式的,应当当场或者五个工作日内一次性告知申请人需要补正的全部内容;对不予受理的,应当说明理由并出具书面凭证。
第十一条 资质认可机关应当自受理之日起二十个工作日内,对审查合格的,在本部门网站予以公告,公开有关信息(附件2、附件3),颁发资质证书,并将相关信息纳入安全评价检测检验机构信息查询系统;对审查不合格的,不予颁发资质证书,说明理由并出具书面凭证。
需要专家评审的,专家评审时间不计入本条第一款规定的审查期限内,但最长不超过三个月。
资质证书的式样和编号规则由国务院应急管理部门另行规定。
第十二条 安全评价检测检验机构的名称、注册地址、实验室条件、法定代表人、专职技术负责人、授权签字人发生变化的,应当自发生变化之日起三十日内向原资质认可机关提出书面变更申请。资质认可机关经审查后符合条件的,在本部门网站予以公告,并及时更新安全评价检测检验机构信息查询系统相关信息。
安全评价检测检验机构因改制、分立或者合并等原因发生变化的,应当自发生变化之日起三十日内向原资质认可机关书面申请重新核定资质条件和业务范围。
安全评价检测检验机构取得资质一年以上,需要变更业务范围的,应当向原资质认可机关提出书面申请。资质认可机关收到申请后应当按照本办法第九条至第十一条的规定办理。
第十三条 安全评价检测检验机构资质证书有效期五年。资质证书有效期届满需要延续的,应当在有效期届满三个月前向原资质认可机关提出申请。原资质认可机关应当按照本办法第九条至第十一条的规定办理。
第十四条 安全评价检测检验机构有下列情形之一的,原资质认可机关应当注销其资质,在本部门网站予以公告,并纳入安全评价检测检验机构信息查询系统:
(一)法人资格终止;
(二)资质证书有效期届满未延续;
(三)自行申请注销;
(四)被依法撤销、撤回、吊销资质;
(五)法律、行政法规规定的应当注销资质的其他情形。
安全评价检测检验机构资质注销后无资质承继单位的,原安全评价检测检验机构及相关人员应当对注销前作出的安全评价检测检验结果继续负责。
第三章 技术服务
第十五条 生产经营单位可以自主选择具备本办法规定资质的安全评价检测检验机构,接受其资质认可范围内的安全评价、检测检验服务。
第十六条 生产经营单位委托安全评价检测检验机构开展技术服务时,应当签订委托技术服务合同,明确服务对象、范围、权利、义务和责任。
生产经营单位委托安全评价检测检验机构为其提供安全生产技术服务的,保证安全生产的责任仍由本单位负责。应急管理部门、煤矿安全生产监督管理部门以安全评价报告、检测检验报告为依据,作出相关行政许可、行政处罚决定的,应当对其决定承担相应法律责任。
第十七条 安全评价检测检验机构应当建立信息公开制度,加强内部管理,严格自我约束。专职技术负责人和过程控制负责人应当按照法规标准的规定,加强安全评价、检测检验活动的管理。
安全评价项目组组长应当具有与业务相关的二级以上安全评价师资格,并在本行业领域工作三年以上。项目组其他组成人员应当符合安全评价项目专职安全评价师专业能力配备标准。
第十八条 安全评价检测检验机构开展技术服务时,应当如实记录过程控制、现场勘验和检测检验的情况,并与现场图像影像等证明资料一并及时归档。
安全评价检测检验机构应当按照有关规定在网上公开安全评价报告、安全生产检测检验报告相关信息及现场勘验图像影像。
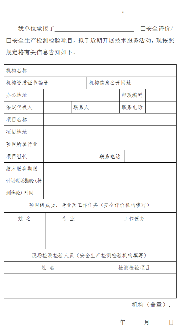
第十九条 安全评价检测检验机构应当在开展现场技术服务前七个工作日内,书面告知(附件4)项目实施地资质认可机关,接受资质认可机关及其下级部门的监督抽查。
第二十条 生产经营单位应当对本单位安全评价、检测检验过程进行监督,并对本单位所提供资料、安全评价和检测检验对象的真实性、可靠性负责,承担有关法律责任。
生产经营单位对安全评价检测检验机构提出的事故预防、隐患整改意见,应当及时落实。
第二十一条 安全评价、检测检验的技术服务收费按照有关规定执行。实行政府指导价或者政府定价管理的,严格执行政府指导价或者政府定价政策;实行市场调节价的,由委托方和受托方通过合同协商确定。安全评价检测检验机构应当主动公开服务收费标准,方便用户和社会公众查询。
审批部门在审批过程中委托开展的安全评价检测检验技术服务,服务费用一律由审批部门支付并纳入部门预算,对审批对象免费。
第二十二条 安全评价检测检验机构及其从业人员不得有下列行为:
(一)违反法规标准的规定开展安全评价、检测检验的;
(二)不再具备资质条件或者资质过期从事安全评价、检测检验的;
(三)超出资质认可业务范围,从事法定的安全评价、检测检验的;
(四)出租、出借安全评价检测检验资质证书的;
(五)出具虚假或者重大疏漏的安全评价、检测检验报告的;
(六)违反有关法规标准规定,更改或者简化安全评价、检测检验程序和相关内容的;
(七)专职安全评价师、专业技术人员同时在两个以上安全评价检测检验机构从业的;
(八)安全评价项目组组长及负责勘验人员不到现场实际地点开展勘验等有关工作的;
(九)承担现场检测检验的人员不到现场实际地点开展设备检测检验等有关工作的;
(十)冒用他人名义或者允许他人冒用本人名义在安全评价、检测检验报告和原始记录中签名的;
(十一)不接受资质认可机关及其下级部门监督抽查的。
本办法所称虚假报告,是指安全评价报告、安全生产检测检验报告内容与当时实际情况严重不符,报告结论定性严重偏离客观实际。
第四章 监督检查
第二十三条 资质认可机关应当建立健全安全评价检测检验机构资质认可、监督检查、属地管理的相关制度和程序,加强事中事后监管,并向社会公开监督检查情况和处理结果。
国务院应急管理部门可以对资质认可机关开展资质认可等工作情况实施综合评估,发现涉及重大生产安全事故、存在违法违规认可等问题的,可以采取约谈、通报,撤销其资质认可决定,以及暂停其资质认可权等措施。
第二十四条 资质认可机关应当将其认可的安全评价检测检验机构纳入年度安全生产监督检查计划范围。按照国务院有关“双随机、一公开”的规定实施监督检查,并确保每三年至少覆盖一次。
安全评价检测检验机构从事跨区域技术服务的,项目实施地资质认可机关应当及时核查其资质有效性、认可范围等信息,并对其技术服务实施抽查。
资质认可机关及其下级部门应当对本行政区域内登记注册的安全评价检测检验机构资质条件保持情况、接受行政处罚和投诉举报等情况进行重点监督检查。
第二十五条 资质认可机关及其下级部门、煤矿安全监察机构、事故调查组在安全生产行政许可、建设项目安全设施“三同时”审查、监督检查和事故调查中,发现生产经营单位和安全评价检测检验机构在安全评价、检测检验活动中有违法违规行为的,应当依法实施行政处罚。
吊销、撤销安全评价检测检验机构资质的,由原资质认可机关决定。
对安全评价检测检验机构作出行政处罚等决定,决定机关应当将有关情况及时纳入安全评价检测检验机构信息查询系统。
第二十六条 负有安全生产监督管理职责的部门及其工作人员不得干预安全评价检测检验机构正常活动。除政府采购的技术服务外,不得要求生产经营单位接受指定的安全评价检测检验机构的技术服务。
没有法律法规依据或者国务院规定,不得以备案、登记、年检、换证、要求设立分支机构等形式,设置或者变相设置安全评价检测检验机构准入障碍。
第五章 法律责任
第二十七条 申请人隐瞒有关情况或者提供虚假材料申请资质(包括资质延续、资质变更、增加业务范围等)的,资质认可机关不予受理或者不予行政许可,并给予警告。该申请人在一年内不得再次申请。
第二十八条 申请人以欺骗、贿赂等不正当手段取得资质(包括资质延续、资质变更、增加业务范围等)的,应当予以撤销。该申请人在三年内不得再次申请;构成犯罪的,依法追究刑事责任。
第二十九条 未取得资质的机构及其有关人员擅自从事安全评价、检测检验服务的,责令立即停止违法行为,依照下列规定给予处罚:
(一)机构有违法所得的,没收其违法所得,并处违法所得一倍以上三倍以下的罚款,但最高不得超过三万元;没有违法所得的,处五千元以上一万元以下的罚款;
(二)有关人员处五千元以上一万元以下的罚款。
对有前款违法行为的机构及其人员,由资质认可机关记入有关机构和人员的信用记录,并依照有关规定予以公告。
第三十条 安全评价检测检验机构有下列情形之一的,责令改正或者责令限期改正,给予警告,可以并处一万元以下的罚款;逾期未改正的,处一万元以上三万元以下的罚款,对相关责任人处一千元以上五千元以下的罚款;情节严重的,处一万元以上三万元以下的罚款,对相关责任人处五千元以上一万元以下的罚款:
(一)未依法与委托方签订技术服务合同的;
(二)违反法规标准规定更改或者简化安全评价、检测检验程序和相关内容的;
(三)未按规定公开安全评价报告、安全生产检测检验报告相关信息及现场勘验图像影像资料的;
(四)未在开展现场技术服务前七个工作日内,书面告知项目实施地资质认可机关的;
(五)机构名称、注册地址、实验室条件、法定代表人、专职技术负责人、授权签字人发生变化之日起三十日内未向原资质认可机关提出变更申请的;
(六)未按照有关法规标准的强制性规定从事安全评价、检测检验活动的;
(七)出租、出借安全评价检测检验资质证书的;
(八)安全评价项目组组长及负责勘验人员不到现场实际地点开展勘验等有关工作的;
(九)承担现场检测检验的人员不到现场实际地点开展设备检测检验等有关工作的;
(十)安全评价报告存在法规标准引用错误、关键危险有害因素漏项、重大危险源辨识错误、对策措施建议与存在问题严重不符等重大疏漏,但尚未造成重大损失的;
(十一)安全生产检测检验报告存在法规标准引用错误、关键项目漏检、结论不明确等重大疏漏,但尚未造成重大损失的。
第三十一条 承担安全评价、检测检验工作的机构,出具虚假证明的,没收违法所得;违法所得在十万元以上的,并处违法所得二倍以上五倍以下的罚款;没有违法所得或者违法所得不足十万元的,单处或者并处十万元以上二十万元以下的罚款;对其直接负责的主管人员和其他直接责任人员处二万元以上五万元以下的罚款;给他人造成损害的,与生产经营单位承担连带赔偿责任;构成犯罪的,依照刑法有关规定追究刑事责任。
对有前款违法行为的机构,由资质认可机关吊销其相应资质,向社会公告,按照国家有关规定对相关机构及其责任人员实行行业禁入,纳入不良记录“黑名单”管理,以及安全评价检测检验机构信息查询系统。
第六章 附 则
第三十二条 本办法自2019年5月1日起施行。原国家安全生产监督管理总局2007年1月31日公布、2015年5月29日修改的《安全生产检测检验机构管理规定》(原国家安全生产监督管理总局令第12号),2009年7月1日公布、2013年8月29日、2015年5月29日修改的《安全评价机构管理规定》(原国家安全生产监督管理总局令第22号)同时废止。
附件1:安全评价机构业务范围与专职安全评价师专业能力配备标准
附件2:安全评价机构信息公开表(样式)
附件3:安全生产检测检验机构信息公开表(样式)
附件4:安全评价检测检验机构从业告知书(样式)
附件1:
安全评价机构业务范围与专职安全评价师专业能力配备标准

备注:1.安全评价师专业能力与学科基础专业对照表另行制定。
2.安全生产检测检验资质认可业务范围以矿山井下特种设备目录为准。
附件2:
安全评价机构信息公开表
(样式)

附件3:
安全生产检测检验机构信息公开表
(样式)

附件4:
安全评价检测检验机构从业告知书
(样式)

应急管理部发布