四川成化安全咨询评估有限公司
安评知识
安评知识 您的位置:主页>安评知识>安评知识
化工装置危险和可操作性研究(HAZ0P)
安全文化网 2011-03-24 返回列表

  (一)方法简介

  危险和可操作性研究(简称HAZOP)的基本原理是全面考察分析对象,对每一细节提出问题。例如在工艺过程考察中,是基于工艺状态参数(温度、压力、流量等)一旦与设计要求发生偏离,就会发生问题或出现危险的理论,以7个关键词为引导,找出系统中工艺过程或状态的变化(即偏差),然后再进一步分析造成偏差的原因、后果及相应的对策措施。该法适用于工艺复杂的化工生产、储存装置初步设计阶段及生产阶段的安全评价。通过可操作性研究,能够探明装置及过程存在的危险,根据危险带来的后果进一步明确系统的危害,如果需要,可利用故障树对主要系统进行详尽的分析,因此,它又是确定故障树“顶上事件”的一种方法。在进行工艺危险和可操作性研究中,对装置中的危险及应采取的措施会有透彻的认识。

  (二)关键词定义表

  关键词定义表见表9—11。

 

  (三)危险和可操作性研究的分析程序

  (四)危险和可操作性研究的通用表格

  (五)应用示例

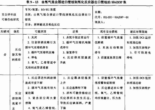
  例1环氧乙烷/乙二醇(EO/EG)装置危险和可操作性研究

  针对环氧乙烷/乙二醇装置的工艺过程,利用“关键词”来确定装置运行中工艺参数的偏差,对生产装置中可能产生危险的原因及其后果进行分析,并提出必要的对策措施。

  EO/EG装置中氧化反应器为重点防范部位,相对来说工艺操作比较复杂,因此,本价选取“由氧气混合器进口管线到氧化反应器出口管线”这一岗位来进行HAZOP分析,其分析表见表9—13。

  

【责任编辑:程华】
二维码
四川成化安全咨询评估有限公司 电话:028-86522278 86522212 传真:028-86522227 邮箱:chenghua_ap@163.com 地址:成都市青羊区上池北街2号农资大厦11楼
版权所有 © 四川成化安全咨询评估有限公司 all rights reserved    蜀ICP备14023622号-1    川公网安备 51010402000785号  XML地图