(一)定义
预先危险性分析(PHA)也可称为危险性预先分析,是在每项工程、活动之前(如设计、施工、生产之前),或技术改造之后(即制定操作规程前和使用新工艺等情况之后),对系统存在的危险因素类型、来源、出现条件、导致事故的后果以及有关防范措施等作一概略分析的方法。
通过预先危险性分析,力求达到4项基本目标:
(1)大体识别与系统有关的一切主要危险、危害。在初始识别中暂不考虑事故发生的概率;
(2)鉴别产生危害的原因;
(3)假设危害确实出现,估计和鉴别对人体及系统的影响;
(4)将已经识别的危险、危害分级,并提出消除或控制危险性的措施。分级标准如下:
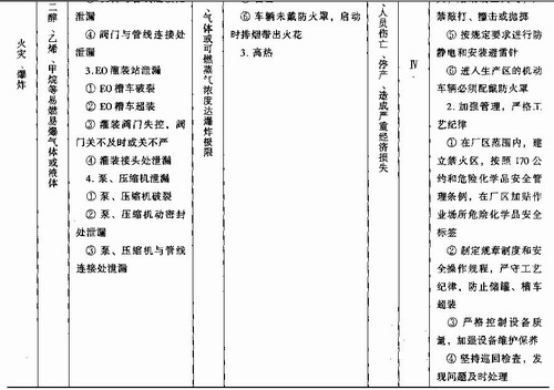
工级——安全的,不至于造成人员伤害和系统损坏;
Ⅱ级——临界的,不会造成人员伤害和主要系统的损坏,并且可能排除和控制;
Ⅲ级——危险的,会造成人员伤害和主要系统损坏,为了人员和系统安全,需立即采取措施;
Ⅳ级——破坏性的,会造成人员死亡或众多伤残,及系统报废。
(二)分析步骤(见图9—6)
(三)基本危害的确定
系统中可能遇到的一些基本危害有:(1)火灾;(2)爆炸;(3)有毒气体或蒸气、窒息性气体不可控溢出;(4)腐蚀性液体的不可控溢出;(5)有毒物质不加控制地放置;(6)噪声、粉尘、放射性物质、高温、低温等危害;(7)电击、淹溺、高处坠落、物体打击等危险。
(四)预先危险性分析表基本格式
预先危险性分析的结果一般采用表格的形式。表格的格式和内容可根据实际情况确定。
表9—7、表9—8为两种基本的格式。
(五)应用示例
例1某乙烯厂环氧乙烷/乙二醇(EO/EG)在役装置安全评价预先危险性分析按表9—8的形式,对EO/EG装置进行预先危险性分析,分析结果见表9—9。
通过预先危险性分析可以得知,本装置存在着火灾、爆炸、中毒、高温灼伤的危险、危害因素,但主要危险为火灾、爆炸,其危险等级为Ⅳ级(破坏性的)。引发火灾爆炸的主要因素是环氧乙烷、乙二醇等物料故障泄漏。
例2某新建化工码头安全预评价预先危险性分析对某新建化工码头项目进行劳动安全卫生预评价,对码头装卸作业进行预先危险性分析并提出了防范措施,分析结果见表9—10。
通过预先危险性分析可以得知,本工程存在着火灾、爆炸、中毒、窒息、淹溺、触电、噪声等危险、危害因素,引发火灾、爆炸的主要因素是故障泄漏和存在点火源。




化工码头装卸作业过程中存在一定的危险性:火灾、爆炸,其危险等级为Ⅳ级(破坏性的);其次是中毒、窒息、淹溺、触电,其危险等级为Ⅲ级(危险的);还有噪声等,危害等级为Ⅱ级(临界的)。